会议主题:
高光谱成像技术应用新研究及行业应用开发进展
大会议题:
|
• 光谱成像新技术介绍 |
• 农业光谱遥感应用 |
|
• 光谱图像分析算法 |
• 食品光谱检测应用 |
|
• 高光谱目标检测 |
• 林业光谱遥感应用 |
会议时间:
8月11日(下午):会议签到
8月12日-08月13日:研讨会开幕式及报告
会议地点:
北京中建雁栖湖景酒店(北京市怀柔区雁栖湖雁秀路1号)
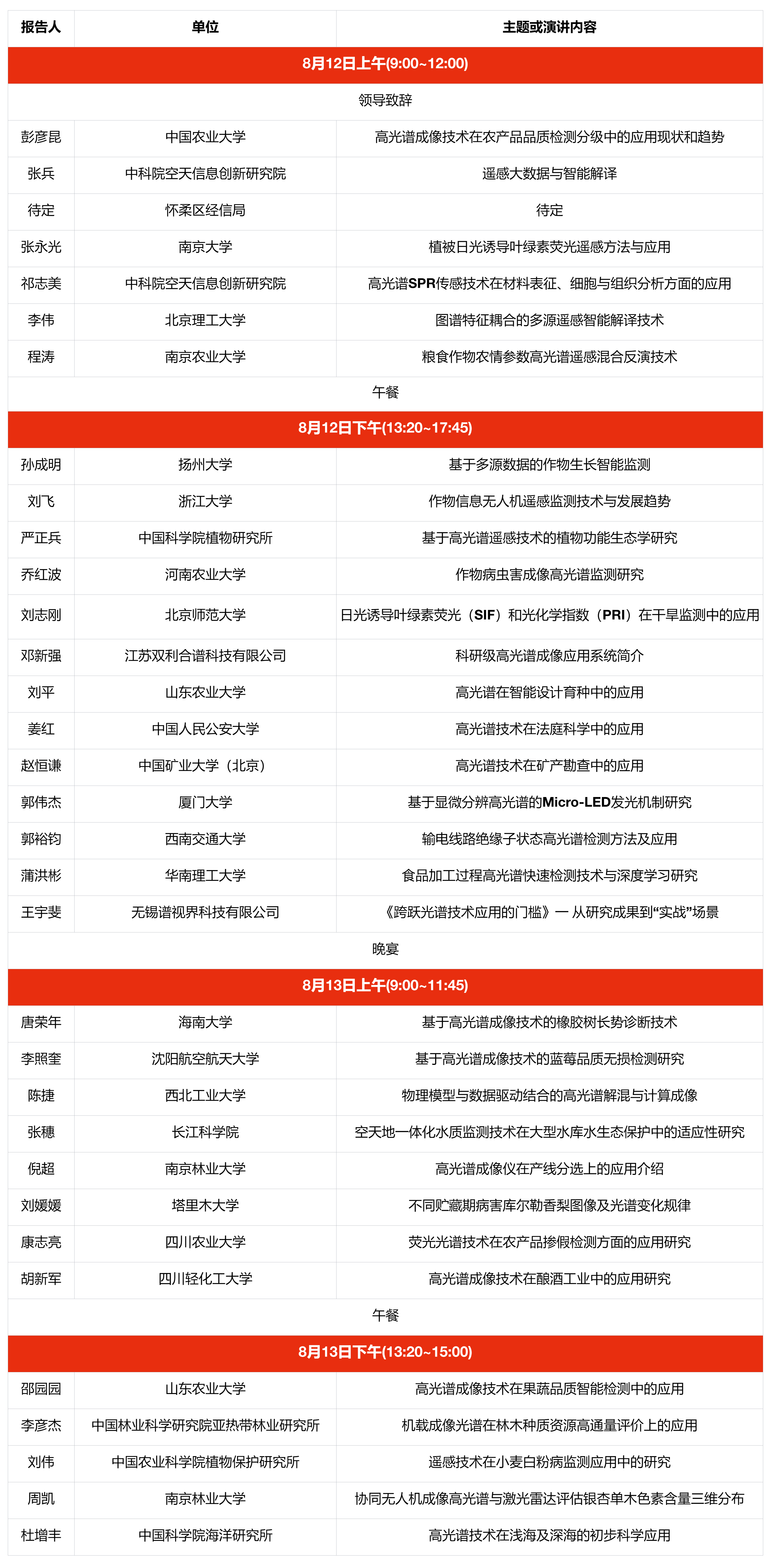
报告专家及报告题目(按照报告时间排序):


第三届高光谱成像应用研讨会暨怀柔光电产业发展论坛
期待您的到来!

扫码报名 线下参与
地址:无锡市梁溪区南湖大道飞宏路58-1-108
电话:13810664973
邮箱:info@xpjxsb.com
地址:北京市海淀区中关村大街19号
电话:13810664973
邮箱:info@xpjxsb.com
地址:陕西省西安市高新区科技一路40号盛方科技园B座三层东区
电话:13810664973
邮箱:info@xpjxsb.com
地址:成都市青羊区顺城大街206号四川国际大厦七楼G座
电话:13810664973
邮箱:info@xpjxsb.com
地址:深圳市龙华区民治梅龙路
电话:13810664973
邮箱:info@xpjxsb.com